Recap: Open Science Shop & OpenFlexure Microscope Working Group Meeting (March 2024)
A quick summary of what happened at our most recent Open Science Shop & OpenFlexure Microscope working group meeting.
Written by Brianna Johns for the Open Science Shop Newsletter
Last week, the Open Science Shop held its second working group meeting with the OpenFlexure team and other manufacturers, developers, entrepreneurs, and others interested in the distributed manufacturing of the OpenFlexure Microscope. During the meeting, participants mapped the group's roles and responsibilities and further discussed ways to organize the group.
The Open Science Shop convenes these working group meetings on a monthly basis. Keep reading below to learn more about what happened at this month's meeting!
Setting the stage: Role mapping
At the last meeting, the group identified key actions necessary to enable the distributed manufacturing of the microscope within our respective networks. After brainstorming, role mapping and establishing and clarifying responsibilities emerged as the most pertinent next step.
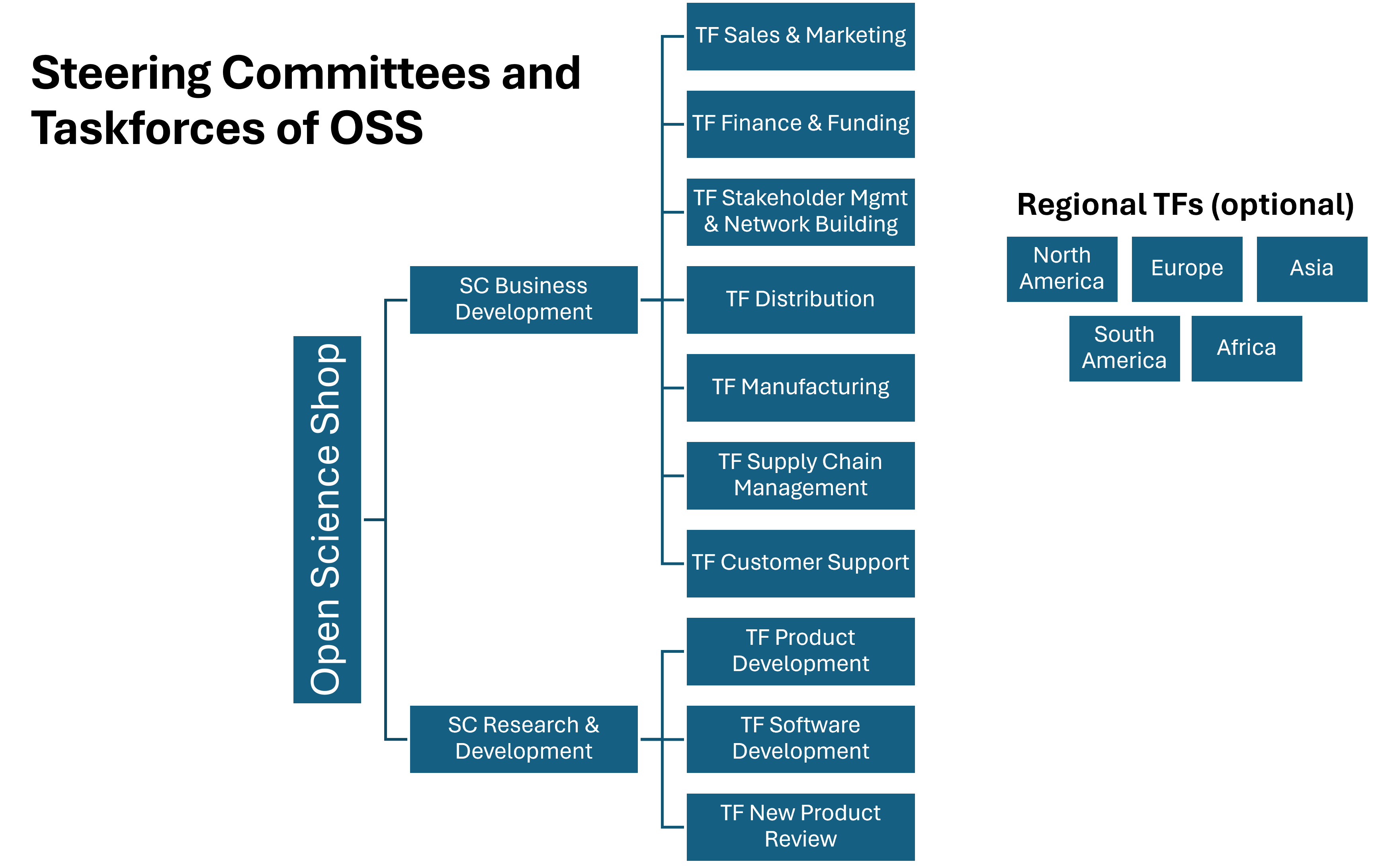
During this month's meeting, group members reconvened to clarify the roles needed for this group to succeed. To start the meeting, each person worked individually on a shared document listing the roles necessary to the working group, such as manufacturing, marketing, customer support, and business development. Once the group could see the preliminary list of roles, they shared their thoughts and iterated on what was listed.
The group was then invited to identify common themes and consolidate roles into higher-level groupings. Some group members proposed organizing these roles into task forces and, after the meeting, created a proposed structure for task forces for the group to review at the next meeting.

We also discussed how to define each of these roles regionally, the responsibilities of "community champions," and re-established the history of the Open Science Shop and our approach to convening these meetings.
Next Steps
The Open Science Shop will continue hosting these meetings every month. The next meeting is scheduled for April 8th at 8:30 pm UTC. The goal of the meeting is to review and affirm the working group's proposed structure of task forces.
Interested in bringing your open science hardware design to market? Connect with Open Science Shop
Open Science Shop's role is to facilitate connections between open science hardware project creators and a distributed manufacturing network. In addition to the OpenFlexure Microscope, we are also seeking to pilot distributed manufacturing initiatives with other designs. As mentioned at the beginning of this post, the format we are developing is a space where anyone in the open science hardware community can bring a Product Proposal to the group for consideration. If you are interested in collaborating with Open Science Shop to support bringing your open science hardware design to market, please let us know by submitting this form, and we will follow up with the next steps.